MetaID樹
概括
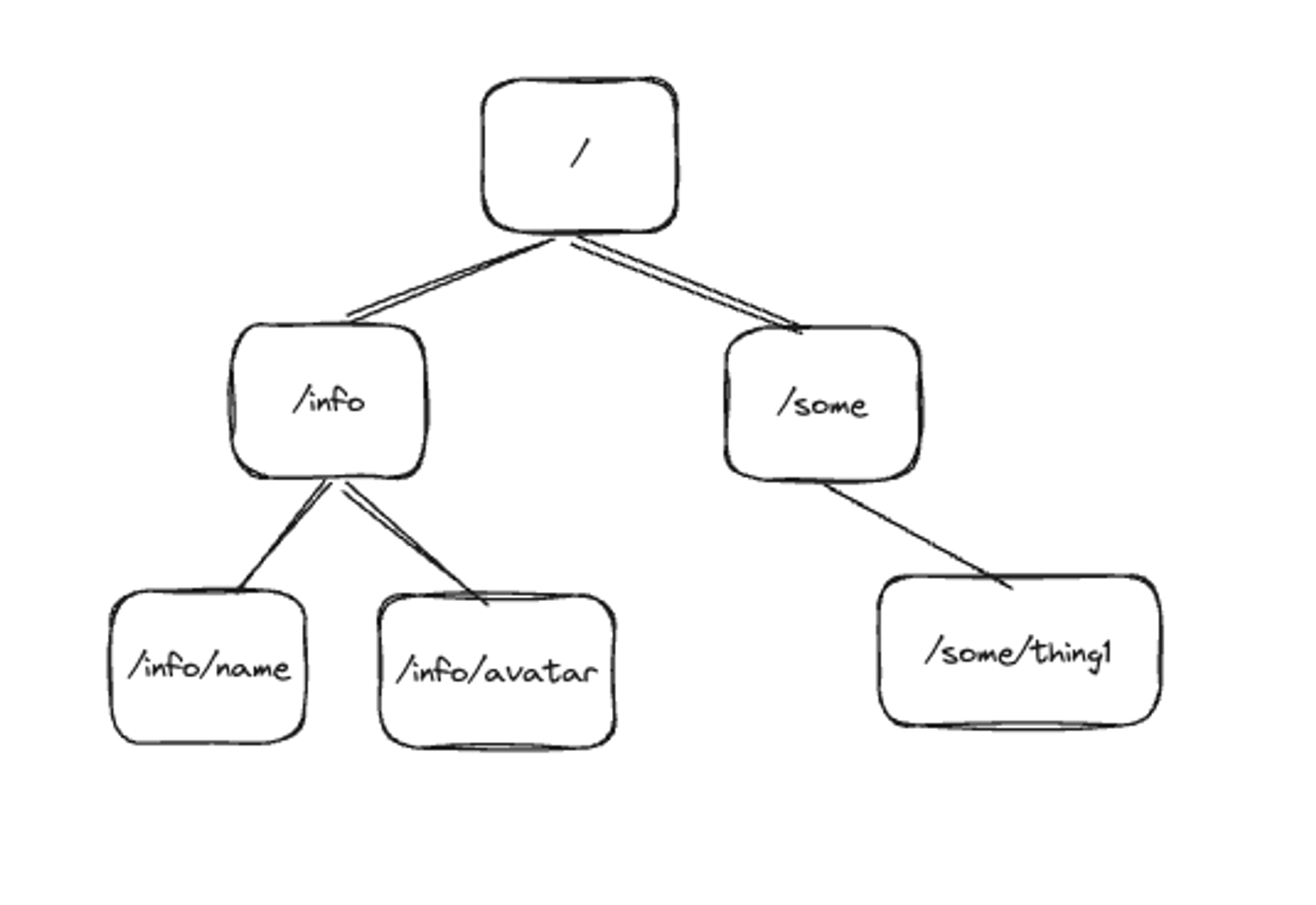
用戶的數據和操作以 PIN 的形式存儲在區塊鏈中,其中,用戶的 MetaID 樹都可以通過 PIN 中的 path
來構建出樹狀結構,形成一個相互關聯、有向無環的數據結構,用於組織和管理用戶在區塊鏈上的數據和操作。

MetaID樹默認保留節點
MetaID 樹默認保留了 info
,protocols
,file
,nft
,ft
,follow
路徑,當 A 地址生成一個 operation 為 init
的 PIN,則 A 地址完成 MetaID 的生成,默認給其 MetaID 樹結構分配保留的路徑:

默認給 MetaID 樹保留路徑 /info
、/protocols
、/file
、/ft
、/nft
、/follow
。並且分配了 MetaID,其 MetaID 為用戶 A 生成 init
的 PINID
/info
:用戶個人信息的存放路徑/protocols
:用戶應用協議信息的存放路徑/file
:用戶文件的存放路徑/ft
:用戶 ft 資產行為的存放路徑/nft
:用戶 nft 資產行為的存放路徑/follow
:用戶關注行為的存放路徑
Last updated